Halo Everybody!
Sudah lama ya gak nge-post lagi.
Baiklah kali ini saya akan nge-post tentang tugas UTS yang yang 1 A. Dalam tugas pertama ini saya akan menggambarkan Bisnis Proses mengenai modul yang saya dapatkan yaitu Modul Messaging dengan menggunakan Bizagi
Sebelumnya lanjut saya akan memberitahu mengenai Bizagi.
Bizagi adalah software suite dengan dua produk komplementer, Modeler Proses dan BPM Suite.
Bizagi Process Modeler adalah aplikasi Freeware digunakan untuk diagram, dokumen dan mensimulasikan proses menggunakan Business Process Modeling Notation (BPMN) notasi standar.
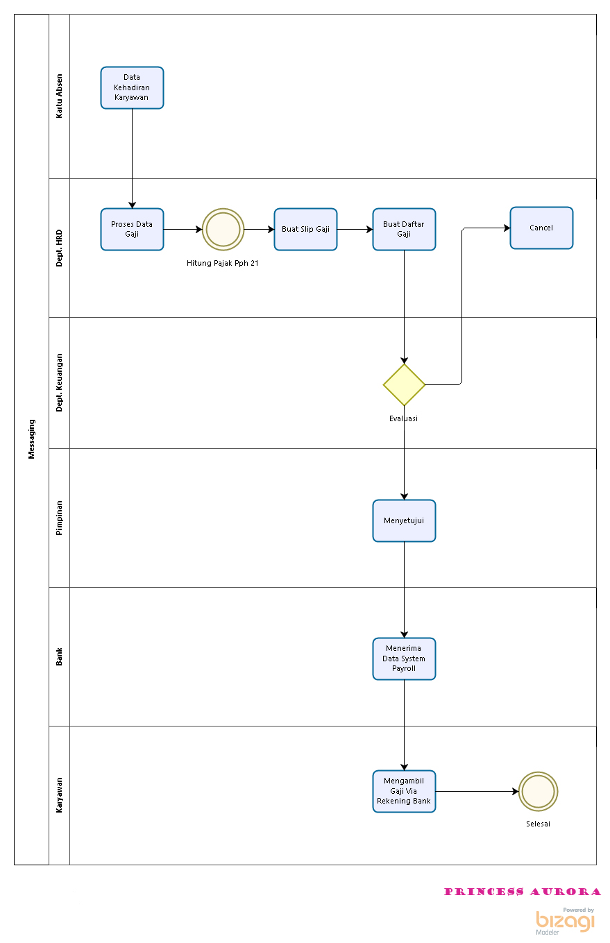
Nah.......sekarang kalian sudah tahu kan Bizagi itu apa dan sekarang saya akan memberikan gambar Bisnis Proses Modul saya yaitu Modul Messaging.
Yap! Itulah merupakan gambar Bisnis Proses Modul Messaging. Akhirnya sekarang kita tahu mengenai Bisnis Proses dari Modul Messaging.
Saya rasa sepertinya masih kurang mendalami ya untuk bagian-bagian yang ada dalam Modul Messaging tersebut. Baiklah untuk penjelasan bagian-bagian akan dijelaskan di #UPERP9UTS02A
See You!
Best Regards,
Sheila Melvani
